| 投诉类型 | 不讲诚信 | 投诉人 | 张** | 被投诉单位 | 南京派酷装饰工程有限公司 |
|---|---|---|---|---|---|
| 投诉日期 | 2020-08-16 | 联系地址 | 南京沈举人巷10号一**** | 项目负责人 | 程** |
| 投诉状态 | 已处理 | 投诉人手机 | 1385268**** | 被投诉人手机 | 1395168**** |
派酷装饰 ,点击相关投诉信息
派酷装饰 所在卖场:南京装修公司,点击查看此卖场相关投诉信息
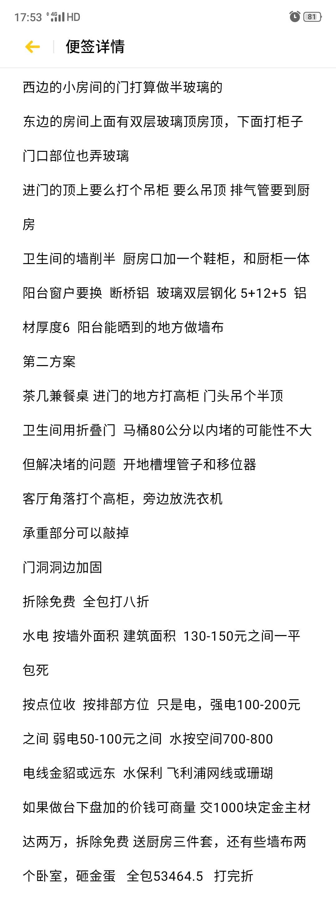
对 派酷装饰 的投诉内容:
对 派酷装饰 的投诉依据:





对 派酷装饰 的处理过程:
| 家装消费维权专委会消费者投诉站 处理结果 | 回复时间 |
|---|---|
与消费者沟通,说装饰公司已在积极处理,非常满意! | 2020-08-18 |
南京家装消费投诉资讯
文明上网,理性评论 派酷装饰
发表评论
请验证您的手机号之后才可以发表评论!验证码可能会有延迟,请稍等.